自2023年1月1日起,本市已全面实行大学生持卡就医结算,参加本市居民医保的大学生门急诊、住院等医疗费,可以持卡直接结算,为方便学生假期就医,现就相关事宜提醒如下:
本市就医
门急诊及住院
所有本市医保定点医保医院(即非民办、非私立医院)均可直接持卡就诊(未持卡就医的费用仅急诊可申请零星报销,非急诊费用均不可报销)。无需学校开具转诊单,无需事后来校报销,相应费用直接卡内结算报销。具体医疗待遇如下:

大病医疗
相关疾病主要包括:重症尿毒症透析治疗、肾移植抗排异治疗、恶性肿瘤治疗(化学治疗、内分泌特异治疗、放射治疗、同位素治疗、介入治疗、中医治疗)、部分精神类疾病治疗(精神分裂症、中重度抑郁症、躁狂症等),在校大学生因患血友病、再生障碍性贫血所发生的医疗费用一并纳入城乡居民大病保险范围。
居保参保大学生患上述大病的,在本市基本医疗保险定点医疗机构门急诊和住院持卡结算后,符合规定的个人自负部分,纳入居民大病保险支付范围,由基金报销60%。
进行大病治疗的大学生,应选定一家本市医保定点医疗机构,并在医疗费用收据开具之日的 6 个月内, 到选定的商业保险机构申请居保大病报销。外地发生的费用不可报销。
具体承办居保大病保险的商业保险公司及咨询电话如下:
1). 中国人寿:95519
2). 平安养老:4008195511
3). 中国人保:95518
4). 太平洋人寿:95500
二、异地就医
如需异地就医,需办理医保异地就医备案。异地备案后,在备案地也能持社保卡结算,与在本市持卡结算具有同样便捷、高效的体验度。未备案发生的医疗费用仅急诊、急诊住院可向区医保中心申请零星报销,其余费用均不可报销。

备案流程:
可下载“国家医保服务平台”APP或在微信小程序中搜索“异地备案”,进入“异地就医备案申请”办理异地备案手续。参保地选择“上海市”,就医地选择“居住地”所对应的地级市,参保险种选择“城乡居民”,即可办理异地备案相关手续。
三、就医凭证
1.社保卡
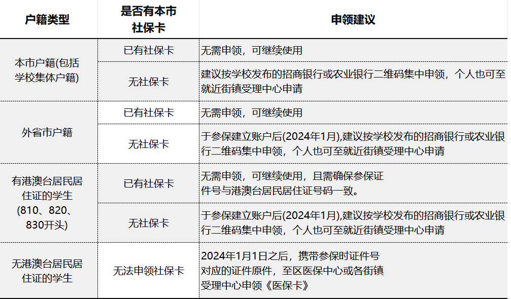
本市户籍大学生、已参保的外省户籍大学生以及参保时按《港澳台居民居住证》申报的大学生都能申领《上海市社会保障卡》;
收到社保卡后需要开通社保功能才能实现持卡就医结算。开通路径:随申办APP—搜索“新版社保卡”—社保功能开通模块。
已参保的无《港澳台居民居住证》但以护照、通行证等证件申报的大学生,可申领本市《医保卡》。
申领建议见下表:

学校发布的社保卡申领二维码如下:

2.医保电子就医凭证
如因各种原因未能及时申领《社保卡》或《医保卡》但急需就医的学生,也可线上实时申领“医保电子凭证”,在就医时出示,通过扫码结算,与刷实体卡证具有同等效力。

申领途径:
各位同学可以通过“国家医保服务平”APP、“随申办—信用就医”、微信、支付宝搜索“医保电子凭证”公众号,多渠道进行申领。
就医记录册
本市就医需携带就医记录册。
申领途径:
可携有效证件、社保卡至区医保中心、各街镇社区事务受理服务中心、区内22家公立医疗机构线下申请。只要是医保经办服务机构都能申领,跨区也能申领。
如果还有关于医保就医结算方面的问题,或其他医保方面的相关问题,可以随时拨打021-12393服务热线进行咨询。
学校卫生保健部暑假期间值班时间、值班地点、咨询电话如下:
值班时间:7月17日、22日、24日、29日、31日、8月5日、7日、12日、19日、21日、26日、28日、9月2日、4日、9日、11日上午8点半至下午3点。
值班期间咨询电话:65885162
值班地点:南苑13号楼一楼
后勤服务中心卫生保健部
2025年7月15日